HEADER_INJECT
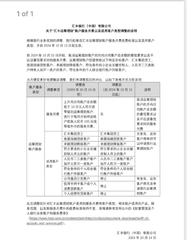
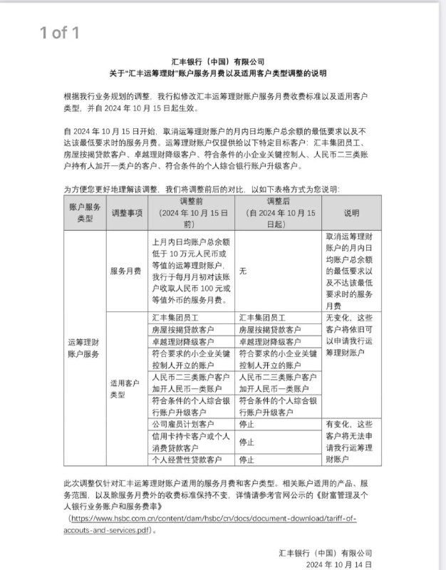
#HSBC (大陆运筹免管理费)

可先在线开二类账户,然后去线下网点加开运筹理财

二类户链接

二类户加开已关门,消息链接

#HSBC #汇丰 #银行账户 #中国
@wuhuarouzhijia
#交易所 #OKX #IBAN #EUR
—————————
🇩🇪 德国 OKX欧易 开户教程
—————————
简介:
品测首先祝大家国庆假期快乐!

欧易(英语:OKX;原名OKEx)是一家总部位于塞舌尔的加密货币现货和衍生品交易所,为比特币、以太坊等超100种加密货币提供交易服务,提供包括期权、现货、u本位合约、币本位合约等交易产品。该交易所由徐明星于 2017 年创办,并于2023年担任首席执行官。据The Block平台数据显示,2023年以来该交易所现货及衍生品的交易量位居全球第二。
—————————
开户准备(内地用户):

护照
任意手机号
德国地址证明(推荐N26,Wise德国亦可
)
—————————
要求:
无特别要求
—————————
开户流程:

1.下载OKX
2.走此 链接 开户 , 充值100EUR送10EUR
3.居住国家写 德国
4.电邮正常写
5.手机号不限制,+86/+852/GV 均可
6.选择 护照 认证
7.填写你的 德国地址 ,以及地址证明(概率提交,推荐使用N26德国)
8.等待审核
—————————
入金:
1.数字货币充值,支持USDT,USDC, USDT可以使用TON网络入金
2.欧洲IBAN入金,开户成功后带一个同名个人马耳他IBAN,入金零手续费,非KRAKEN/COINBASE的公户,入金更安全
—————————
其他

1. 自带iban为马耳他iban,信息是 OpenPayd Financial Services Malta ltd. 旗下的账户,是同名个人iban。

2.双持账户貌似无影响,一个中国区身份证ID认证+德国区OKX护照认证目前暂无影响, 但是我推荐你用Binance国区C2C,OKX德区出金,用不同交易所规避风险。

3.疑似德国OKX与其他区的OKX不互通,UID互搜搜不到

4.德国OKX无C2C功能,只建议国内用户用作一个法币出U方式.

5.推荐CRYPTO出金方式,USDT-德国OKX-出金到N26/保加利亚MYFIN-Wise,不推荐直接碰Wise,建议走空一手可以N26,N26自身是支持crypto入金的。

6.如果被要地址证明了大概率是人工审核,快的话10分钟就pass了,慢的话不会超过12小时

7.银行卡 or 银行转账 最多可能需要10天才能在链上提现Crypto 详情见OKX法币充值说明。
—————————
Powered By @SIM_CN
2024/10/01
如果有错误或者纰漏请群友多多指出,谢谢!
—————————
推广:

[长桥证券-终身免佣的券商!]
[BYBIT-立即薅10美刀!]
[eSTK.ME 年轻人第一张实体eSIM]

[WeLab Bank-到港开户白给200港纸]
只剩一个1111的免费
兄弟们,我开发了一款支持Emby的播放器。支持mpv播放器、特效字幕、4K Hdr映射。准备上架GooglePlay,但目前卡在内测阶段。有感兴趣的可以通过下面方法参加内测助我一臂之力

1.登录谷歌账号并加入测试组
https://groups.google.com/g/hills-test/c/zt_EqUsCny8/m/BnpJsPkTAwAJ
2.加入后点击链接跳到GooglePlay下载
https://play.google.com/store/apps/details?id=com.mountains.hills
大奶学妹被操得大喊噢耶
妹妹拍露奶视频给哥哥看,这颜值和奶子,谁看了不迷糊?

😍😍点击私聊这个妹子
大学妹子在宿舍拍露奶视频给男友看,真不怕舍友看到吗?
妹妹分手喝醉了捅进来试试,毕竟她不知道,这件事情就跟她无关,对吗?
我就说表妹为啥来找我泄火,原来是上火了
现在的高中生真的是骚的一批,在课堂里把内裤塞到逼里
Back to Top FOOTER_INJECT