HEADER_INJECT
茶馆
16:47 · 2024年10月29日 · 周二
#HSBC (大陆运筹免管理费)
可先在线开二类账户,然后去线下网点加开运筹理财
二类户链接
二类户加开已关门,
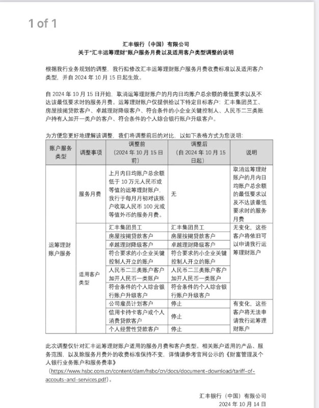
消息链接
#HSBC #汇丰 #银行账户 #中国
@wuhuarouzhijia
Home
Tags
Links
Title1
Title2
Title3
Powered by
BroadcastChannel
&
Sepia
FOOTER_INJECT