介绍:西联是一家老牌汇款平台,基本遍布世界各地,支持汇款到超过200个国家
奖励:走邀请链接注册,首次汇款50及以上,可获得10奖励(奖励会在3天内发到邮箱,是一张含10英镑的万事达卡)
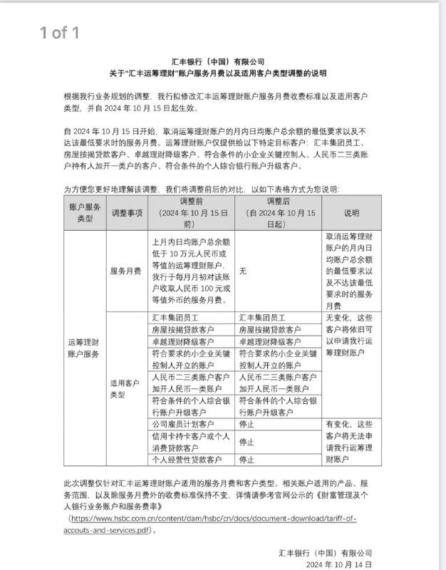
我的名额满了,再走只能你得奖励了,可以找群友,互相拿更香
条件:
英国手机号+44;无需kyc(名字和个人信息不要瞎编),也不拉信用,基本没有风控
英国银行账户/借记卡;全局uk ip
我使用monzo卡,汇款到德国N26(显示个人名字),秒到无费用(第一笔免手续费),万事达汇率
注册时选择英国(汇出国),汇款到除英国之外的国家(有N26推荐使用);汇款方式支持银行转账,卡,gp/ap等;收款方式支持银行账户,借记卡,西联数字银行等
注册使用的邮箱,避免和西联数字银行或者其他国家的西联汇款一样,不然会顶替账号#西联汇款 #羊毛 #英国
@wuhuarouzhijia公告地址
公告原文
—————————
支付宝 NFC支付 个人码获取&使用
—————————
获取链接:
https://u.alipay.cn/_sS2EUWKXKWwKtLmiKeamy
—————————
下单说明:
1.打开网站,手机拉起支付宝,填写地址
2.花费5.8元,韵达快递(空运),上海发货,5天内发货。
沪✌️有福了,上午下单下午送达
—————————
其他说明:
1.获取后有收款二维码跟NFC TAG,其中NFC收款有返现,收钱3笔返现10块,,还有笔笔返现,相当于白薅一个顺带赚一点
2.这个NFC支付码实际上就是一个普通NFC TAG,实际上可作为部分手机的门卡NFC TAG添加,如小米手机,OPPO等一众国产机。
3.本质上就是NFC版的个人QR码,个人qr码什么权益nfc就有啥权益基本,个人跟商户应该都可以申请,我是个人申请没问题。
—————————
Powered By @SIM_CN
2024/10/17
如果有错误或者纰漏请群友多多指出,谢谢!
—————————
推广:
[长桥证券-终身免佣的券商!]
[BYBIT-立即薅10美刀!]
[eSTK.ME 年轻人第一张实体eSIM]
[WeLab Bank-到港开户白给200港纸]
你的下一个flex何必是monzo!
英区curve flex信用卡,申请是sp,分期会hp
打开app,卡片滑到最右边,或者打开卡片视图,再或者打开主页找到flex,看看你有没有资格申请
#Curve #flex #英国
@wuhuarouzhijia—————————
🇩🇪 德国 OKX欧易 开户教程
—————————
简介:
品测首先祝大家国庆假期快乐!
欧易(英语:OKX;原名OKEx)是一家总部位于塞舌尔的加密货币现货和衍生品交易所,为比特币、以太坊等超100种加密货币提供交易服务,提供包括期权、现货、u本位合约、币本位合约等交易产品。该交易所由徐明星于 2017 年创办,并于2023年担任首席执行官。据The Block平台数据显示,2023年以来该交易所现货及衍生品的交易量位居全球第二。
—————————
开户准备(内地用户):
护照
任意手机号
德国地址证明(推荐N26,Wise德国亦可)
—————————
要求:
无特别要求
—————————
开户流程:
1.下载OKX
2.走此 链接 开户 , 充值100EUR送10EUR
3.居住国家写 德国
4.电邮正常写
5.手机号不限制,+86/+852/GV 均可
6.选择 护照 认证
7.填写你的 德国地址 ,以及地址证明(概率提交,推荐使用N26德国)
8.等待审核
—————————
入金:
1.数字货币充值,支持USDT,USDC, USDT可以使用TON网络入金
2.欧洲IBAN入金,开户成功后带一个同名个人马耳他IBAN,入金零手续费,非KRAKEN/COINBASE的公户,入金更安全
—————————
其他:
1. 自带iban为马耳他iban,信息是 OpenPayd Financial Services Malta ltd. 旗下的账户,是同名个人iban。
2.双持账户貌似无影响,一个中国区身份证ID认证+德国区OKX护照认证目前暂无影响, 但是我推荐你用Binance国区C2C,OKX德区出金,用不同交易所规避风险。
3.疑似德国OKX与其他区的OKX不互通,UID互搜搜不到
4.德国OKX无C2C功能,只建议国内用户用作一个法币出U方式.
5.推荐CRYPTO出金方式,USDT-德国OKX-出金到N26/保加利亚MYFIN-Wise,不推荐直接碰Wise,建议走空一手可以N26,N26自身是支持crypto入金的。
6.如果被要地址证明了大概率是人工审核,快的话10分钟就pass了,慢的话不会超过12小时
7.银行卡 or 银行转账 最多可能需要10天才能在链上提现Crypto 详情见OKX法币充值说明。
—————————
Powered By @SIM_CN
2024/10/01
如果有错误或者纰漏请群友多多指出,谢谢!
—————————
推广:
[长桥证券-终身免佣的券商!]
[BYBIT-立即薅10美刀!]
[eSTK.ME 年轻人第一张实体eSIM]
[WeLab Bank-到港开户白给200港纸]
欢迎关注 五花肉 频道频道 群组
有问题请私聊我: @Pandorabaa
在频道快捷查询:#频道索引
频道导航,持续更新
银行账户:
英国信用查询
英国钱包Myguava
英国钱包Currensea
英国钱包Wuzo
英国套娃zilch
加拿大钱包Koho
保加利亚钱包Myfin
德国数字银行西数
菲律宾钱包Maya
菲律宾钱包Ownbank
菲律宾交易所coins
新加坡银行Ocbc
马耳他钱包Moneybase
马来西亚钱包Boost
马来西亚钱包Tng
马来西亚钱包Bigpay
Switch活动:
Tsb 190镑
Firstdirect 175镑
Nationwide 175镑
Cooperativebank 150镑
Lloyds 200镑
Natwest 180镑
Sim卡:
马来西亚esim tunetalk
奥地利esim educom
荷兰esim simyo
德国esim vodafone
德国esim telekom
aff羊毛:
Freetrade免费股票
KOHO平分80CAD
Bigpay 5MYR
Worldremit 25镑
moomoo新加坡 10sgd
moomoo马来西亚 30MYR
Myfin 5.11欧
Remitly 10镑
wuzo 5镑
212免费股票
skrill 10镑
Lemfi 15镑
Myguava 20镑
ocbc 20sgd
bybit 10u
tiptrans 25刀余额
zilch 5镑本群禁止打广告,见一个踢一个,禁止辱骂/网暴/等一系列损害群主的行为
投稿/提问等 @Pandorabaa
